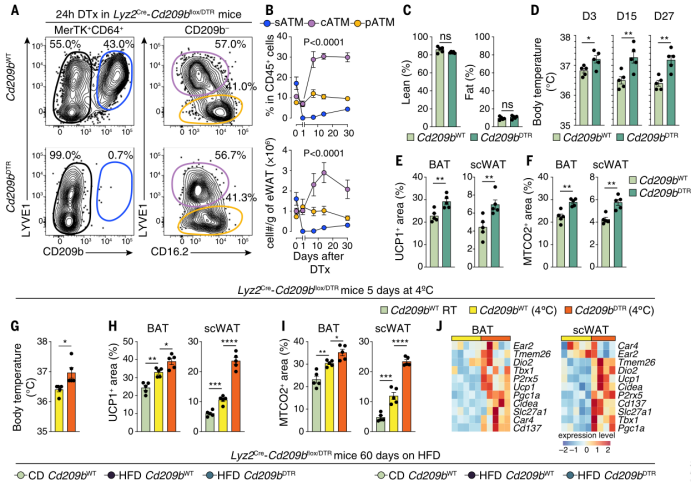
¹Ø¼ü¹¦ÄÜÑéÖ¤¡£¸Ãͼͨ¹ýÌØÒìÐÔ depletion sATMsµÄÌåÄÚʵÑ飬ֱ½ÓÖ¤Ã÷sATMs µÄºËÐÄÉúÀí¹¦ÄÜ£¬ÊÇÑо¿Òò¹û¹ØÏµµÄ¹Ø¼üÖ¤¾Ý¡£ÀûÓà Cd209b-DTR СÊóÄ£ÐÍɾ³ý sATMs ºó£¬·¢ÏÖСÊó³öÏÖ£º¢Ù ²úÈÈÔöÇ¿¡¢°×ɫ֬·¾×éÖ¯ºÖ±ä£»¢Ú ¸ßÖ¬Òûʳϵֿ¹·ÊÅÖ£¬¸ÄÉÆÆÏÌÑÌÇÄÍÊܺÍÒȵºËØÃô¸ÐÐÔ£»¢Û ¼õÉÙ¸ÎÖ¬·¾±äÐÔ£»¢ÜÖ¬·¾¸Éϸ°ûÏò°×ɫ֬·¾·Ö»¯ÊÜ×è¡£ÕâÊÇÊ×´ÎÔÚÌåÄÚ֤ʵsATMs ÊÇÒÖÖÆ²úÈÈ¡¢´Ù½ø°×ɫ֬·¾Éú³ÉµÄ¹Ø¼üµ÷¿ØÒò×Ó£¬Îª°ÐÏòsATMsÌṩÁËÖ±½ÓµÄ¹¦ÄÜÖ¤¾Ý£¬ÊÇÁ¬½Óϸ°û¶¨Î»ÓëÉúÀí¹¦ÄܵÄÇÅÁº¡£
½øÒ»²½·ÖÎö·¢ÏÖ£¬TGF¦Â1 ͨ·µÄ·Ö×Ó»úÖÆÑéÖ¤¡£¸Ãͼ¾Û½¹ÓÚ sATMs µ÷¿Ø ASCs ÃüÔ˵ĺËÐÄ·Ö×ÓÐźţ¨TGF¦Â1£© £¬Í¨¹ý»ùÒòÇóýʵÑé֤ʵÁËÐźÅͨ·µÄÌØÒìÐÔ¡£
½á¹ûÏÔʾ£¬TGF¦Â1 ȱʧºó£¬Ð¡Êó±íÐÍÓësATM depletion ÍêȫһÖ£¨¿¹·ÊÅÖ¡¢¸ÄÉÆ´úл¡¢²úÈÈÔöÇ¿£©£»ASCs?????Ïò°×ɫ֬·¾·Ö»¯ÄÜÁ¦Ï½µ£¬ÏòÃ×ɫ֬·¾·Ö»¯ÄÜÁ¦Ç¿£»ÌåÍâʵÑé֤ʵTGF¦Â1Ö±½ÓÒÖÖÆASCsµÄºÖ±äDZÄÜ£¬Ïµ÷adipogenesis Ïà¹Ø»ùÒò£¨Èç Pparg¡¢Fabp4£©¡£¸ÃÑо¿Ã÷È·ÁËsATM ·ÖÃÚµÄTGF¦Â1Êǵ÷¿ØASCsÃüÔ˵ĹؼüÐźŷÖ×Ó£¬Ìî²¹ÁËϸ°û»¥×÷µ½·Ö×Ó»úÖÆ µÄȱ¿Ú£¬Îª ¡°°ÐÏòsATM-TGF¦Â1-ASC Öᡱ µÄÖÎÁƲßÂÔÌṩÁËÖ±½Ó°ÐµãÖ¤¾Ý¡£
ÕâÏîÑо¿Ê×´Îϵͳ¶¨ÒåÖ¬·¾×éÖ¯ÖлùÓÚÑÇ×éÖ¯¶¨Î»µÄ¾ÞÊÉϸ°ûÑÇȺ£¬Ë¢ÐÂ¶Ô ATM ÒìÖÊÐÔµÄÈÏÖª£»½Òʾ¸ôĤ sATMs-ASCs????? ¿Õ¼ä»¥×÷Öᣬ²ûÃ÷Ö¬·¾¸Éϸ°ûÃüÔ˾ö¶¨µÄȫе÷¿Ø»úÖÆ£»Ê×´Î֤ʵÈËÀàÖ¬·¾×éÖ¯ÖдæÔÚ±£ÊصĸôĤ¾ÞÊÉϸ°û - ASCs µ÷¿ØÖᣬÌáÉýÁÙ´²×ª»¯¼ÛÖµ£»Ìá³ö°ÐÏò¸ôĤ¾ÞÊÉϸ°û΢»·¾³µÄÈ«ÐÂÖÎÁÆË¼Â·¡£
ʵÑéÍâ°ü ÏëÁ˽â¸ü¶àÇë¹Ø×¢£º



